十九大报告100题+答案:2018年考公考研时政必看要点
人民日报 2017-10-23 08:52
“经过长期努力,中国特色社会主义进入了新时代。”3万多字的十九大报告,涉及就业、扶贫、法治等多个方面。大会主题是什么?报告提出的“四个伟大”指什么?全面建成小康社会的决胜期是什么时候?100道题带你了解十九大报告↓公考、考研用得上,转存!

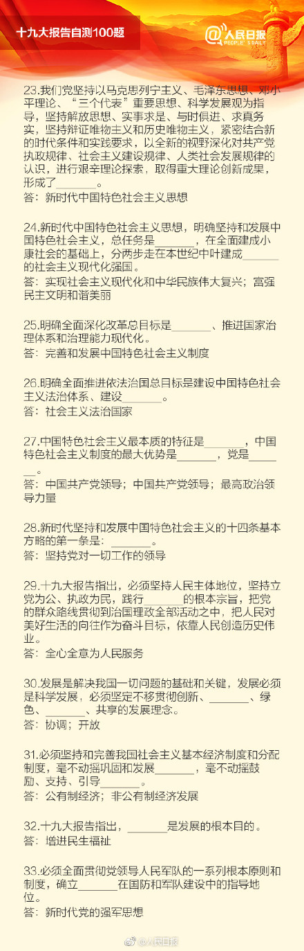
十九大报告100题

十九大报告100题2

十九大报告100题3

十九大报告100题4

十九大报告100题5

十九大报告100题6

十九大报告100题7

十九大报告100题8

十九大报告100题9