黄奕诉黄毅清名誉权胜诉获赔13万 离婚原因是什么?
人民网 2017-04-06 17:51
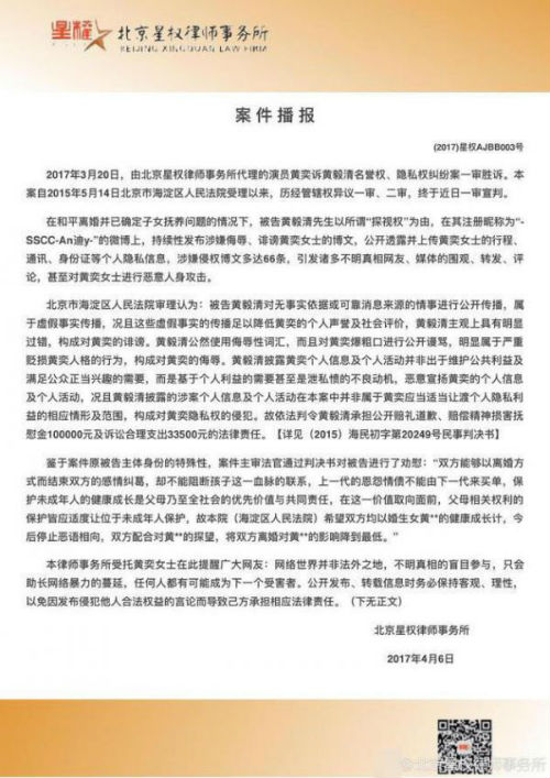
4月6日,星权律师事务所在其微博发文并晒出案件播报,称演员黄奕诉黄毅清名誉权、隐私权纠纷案一审胜诉,黄毅清被判向黄奕公开致歉并赔偿黄奕各项损失共计133500元。
案件播报显示,被告黄毅清以所谓“探视权”为由,在微博持续性的发布涉嫌诽谤、侮辱黄奕的博文,并透露黄奕行程、通讯、身份证等个人隐私信息。

黄奕黄毅清为什么离婚?据悉,黄奕有两个老公,一个是黄毅清,另一个是姜凯。2009年8月,黄奕和姜凯传出婚讯,两人结识41天就闪婚。2012年11月26日,黄奕与黄毅清的恋情曝光并于2013年1月19日在美国洛杉矶诞下一女;2014年6月12日起两人在微博发生离婚大战。2014年10月10日,黄奕和黄毅清二人在法院签字,正式离婚。