网曝广电总局再禁中插广告 禁炒作完整版概念
2016-04-28 09:14 来源:新浪娱乐
0
此前有传闻,2011年取消的电视剧中插广告将会恢复,然而近日,网曝广电总局出了一份关于进一步规范电视剧及相关广告播出管理的通知,其中名言“剧中不得插播广告及节目”,似乎驳斥了这一传闻。不过,新浪娱乐随后求证几大卫视,对方都表示暂时没接到这个通知。




网曝广电总局《通知》
早在2011年,国家新闻出版广电总局就下发规定,要求每集电视剧中间不得再以任何形式插播广告。而在今年2月27日上午举办的全国电视剧行业年会上,各大电视台在分组讨论中纷纷一致表示恢复电视剧中插广告。随后,广电总局将恢复每集电视剧中间的中插广告的传闻便随之而起。
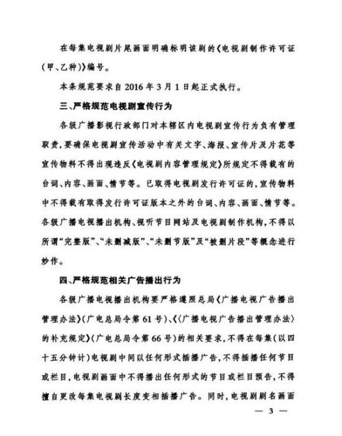
然而,恢复电视剧中插广告的这一业内诉求,似乎并没有得到广电总局的支持。近日有网曝,广电总局出了一份关于进一步规范电视剧及相关广告播出管理的通知,主要包括以下四点内容:1、播前审查,重播重审;2、片头片尾明确标明发证机关、发行许可证号、电视剧制作许可证号;3、不得宣传炒作“完整版”“未删减版”“被删片段”等概念;4、剧中不得插播广告及节目;片尾播出演职人员表时不得插播广告。
不过随后,新浪娱乐就这一通知求证几大卫视,对方都表示暂时没接到广电总局的这个通知。到底广电总局是否会恢复电视剧中插广告?还需等进一步消息。(叶子/文)
已有0人发表了评论