环保部打击洋垃圾污染:检查企业888家,六成多被建议立案
澎湃新闻 2017-07-15 18:34
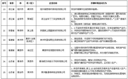
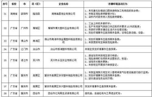
7月15日,环保部通报了打击进口废物环境违法专项行动的最新情况:7月13日,60个检查组共检查企业90家,发现51家企业存在涉嫌环境违法行为,检查组均已提出立案处理处罚建议。截至7月13日,共检查企业888家,对590家企业提出立案处理处罚建议,占检查企业总数的66%。








