央行:互联网机构不得提供任何形式的黄金账户服务
IT之家 2018-05-09 11:46
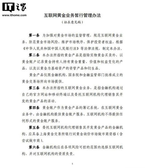
5月8日,央行金融市场司印发《互联网黄金业务暂行管理办法(征求意见稿)》。《办法》规定,互联网机构不得提供任何形式的黄金账户服务。

《办法》指出,互联网机构对其代理销售金融机构的黄金产品,可提供产品展示服务,不得提供黄金清算、结算、交割等服务,不得提供黄金产品的转让服务,不得将代理的产品转给其他机构进行二级或多级代理。
金融机构应在各项风险可控的范围内选择互联网机构,并对互联网机构负责,互联网机构注册资本应不低于3000万元人民币,且必须为实缴货币资本。