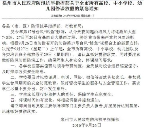
泉州所有学校明起停课3天 鲇鱼今晚开始影响晋江
最新消息据泉州市防汛抗旱指挥部最新通知泉州全市所有学校明起停课三天!

今年第17号台风“鲇鱼”加强至台风级,中心附近最大风力有12级(33米/秒),今天将进一步提升“战斗力”,继续增强至强台风级(45~50米/秒,14~15级),并保持强台风的强度于27日登陆或擦过台湾南部,28日在福建南部到广东东部一带沿海登陆(登陆强度为强热带风暴级或台风级,30~35米/秒,11~12级)。记者从晋江市防汛抗旱指挥部获悉,今日早上9时响应启动防台风III级应急响应。
究竟这条不好好在美食圈溜达,偏偏出来招摇的“鲇鱼”是什么货色?会不会影响咱们期待许久的七天长假?我们来研究研究~

@中国气象爱好者分析:“鲇鱼”是一个庞大的台风,而且有越长越“胖”的趋势,目前六级风圈直径达1000公里,所以它的影响范围特别大,整个晋江都会受到狂风暴雨的影响。

值得一提的是,“鲇鱼”同时也是一个松散的台风,而且将经过台湾中央山脉削弱,登陆时的强度会低于“莫兰蒂”,而且它不会集中力量打击一个城市,虽然闽南沿海很可能是登陆点,但风雨将比“莫兰蒂”来的时候小。不过,这并不意味着我们可以看轻它的威力。
而这位“鲇鱼”兄弟,还是个“大块头”

再来张特写,风圈半径比“莫兰蒂”大一倍

记者从晋江气象台了解到,台风“鲇鱼”于今日正式进入24小时警戒线,今晚夜间起,“鲇鱼”对晋江的影响将开始显露,沿海风力明显加大,最大风力可达13级;雨势方面,明天开始由阴转中雨,随后至大雨、局部暴雨,28日大暴雨、局部特大暴雨,29日降水趋于减弱。
过程雨量预报(26日20时~29日20时)

也就是说,27日-29日,咱晋江将再次受到台风的严重影响,并可能给“莫兰蒂”受灾区带来灾害叠加效应!请大家提前采取措施,做好防范应对准备。唯一值得欣慰的是,按目前来看,“鲇鱼”对晋江的影响主要集中在27日-29日,对国庆假期影响并不大。
但是!近期要坐动车的小伙伴注意了
厦门动车站发布的方案
始发动车调整情况

终到动车调整情况

晋江天气今天多云,23-32℃,沿海东北风5-6级增强到6-7级、阵风8-9级;明天阴转中雨,27-31℃,沿海东北风8-9级、阵风10-12级;后天暴雨转大雨,25-28℃,沿海偏东风转东南风8-9级、阵风10-11级。

后面还有一串小台风如果“苦中作乐”地想,台风“鲇鱼”还好是赶在国庆节前登陆,到了10月1日假期开始,它最大的风雨影响基本上已经过去了。也算是“不幸中的大幸”。
但是,台风界还不打算就此停歇。

“中国气象爱好者”分析,首先,南海北部一个很小的台风胚胎,将先被“鲇鱼”拽到菲律宾以东,“鲇鱼”消亡以后,再接受副高的指引,直奔广东,可能在10月1日当天以“东风波”(副热带高气压偏向低纬一侧的东风气流,)的形式去珠三角。千万别看不起没名字的东风波,它带来的雨量常常非常惊人。
其次,“鲇鱼”以东约3500公里的地方,也出现了一个台风胚胎。这个胚胎比南海北部的台风胚胎更强,可能发展为今年第18号台风。在强大的副热带高压引导下,它别无它路,只有一路狂奔向西,很可能走“鲇鱼”的老路,10月3日靠近台湾。而这个台风胚胎后面,还有更新的台风胚胎。
根据这些来分析国庆长假期间的天气,“中国气象爱好者”认为,南方可能“基本上是陪着台风过了”——国庆长假前,“鲇鱼”来台湾、福建;长假第一天,小台风胚胎来珠三角;10月3日,新的台风胚胎甚至新台风又逼近了;假期结束时,指不定还有更新的台风胚胎靠近。
尼伯特来的时候你说超强,我信了!结果什么也没发生……莫兰蒂来的时候你还是说超强,我就不信了!结果吃了一星期泡面……鲇鱼来的时候......你还是北上吧(记者 林心怡)
新闻来源:中国气象网、海峡导报、海峡都市报、泉州晚报、中国气象爱好者