天津港爆炸涉事企业登上安监总局首份“黑名单”(完整)
日前,国家安监总局公布了2015年第一批国家级生产经营单位安全生产不良记录“黑名单”。其中,引发“天津港爆炸事故”的天津瑞海国际物流有限公司被“黑名单”第一个点到。
“黑名单”的有效期为一年,从2015年12月15日至2016年12月14日。

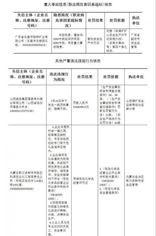
不良记录名单

不良记录名单

不良记录名单
被列入“黑名单”管理的企业将被作为重点监管监察对象,其项目核准、土地使用、银行贷款等都将受到影响和限制。
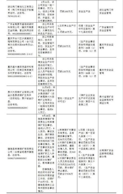
因发生重大事故被列入“黑名单”的企业还有黑龙江龙煤矿业集团股份有限公司鸡西分公司杏花煤矿、浙江省温岭市捷宇鞋材有限公司、江西省上饶县永吉煤矿、山东滨源化学有限公司、山东富凯不锈钢有限公司、贵州丰联矿业有限公司普安县楼下镇政忠煤矿。这些企业被列入黑名单均是因为发生了造成10人及以上死亡的重大事故。
广东省乐昌市铅锌矿业有限公司被列入“黑名单”则是因为其存在重大事故隐患:未经批复,擅自将-20M中段延深开采至-60M中段。
此外,还有八家企业因为瞒报等违法违规信息,被列入了“黑名单”。
今年7月,国务院安委会办公室下发了由其制定的《生产经营单位安全生产不良记录“黑名单”管理暂行规定》。
《暂行规定》明确,生产经营单位纳入“黑名单”管理的期限,为自公布之日起1年。连续进入“黑名单”管理的生产经营单位,从第2次纳入“黑名单”管理起,管理期限为3年。
《暂行规定》还要求,负有安全监管监察职责的部门应当把纳入“黑名单”管理的生产经营单位作为重点监管监察对象,建立常态化暗查暗访机制,不定期开展抽查;加大执法检查频次,每半年至少进行1次抽查,每年至少约谈1次其主要负责人;发现有新的安全生产违法行为的,要依法依规从重处罚。
国家安监总局对纳入“黑名单”管理的生产经营单位采取严格限制或禁止其新增项目的核准、土地使用、采矿权取得、政府采购、证券融资、政策性资金和财税政策扶持等措施,并作为银行决定是否贷款等重要参考依据。
已有0人发表了评论